简体中文
   
南京节能环保产业协会
关于参加荷兰—江苏废弃物处置利用技术交流与产业对接会的通知
来源: | 作者:neepa86562486 | 发布时间: 2025-04-17 | 744 次浏览 | 🔊 点击朗读正文 ❚❚ | 分享到:

各会员单位:

自3月份荷兰阿姆斯特丹举办一次废弃物利用会议取得初步成效后,为了持续推进我会的国际交流工作,我会将再次联合荷兰贸促会,于4月24日下午在南京举办荷兰-江苏废弃物处置利用技术交流与产业对接会,欢迎会员单位积极报名参加,具体内容如下:

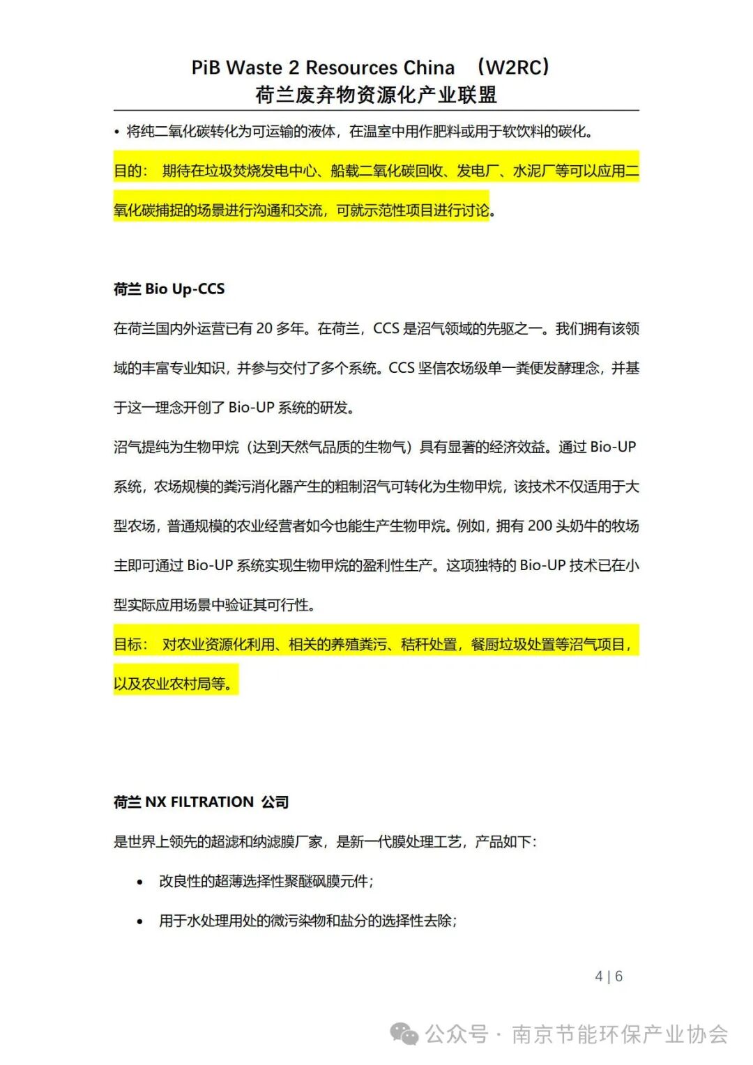
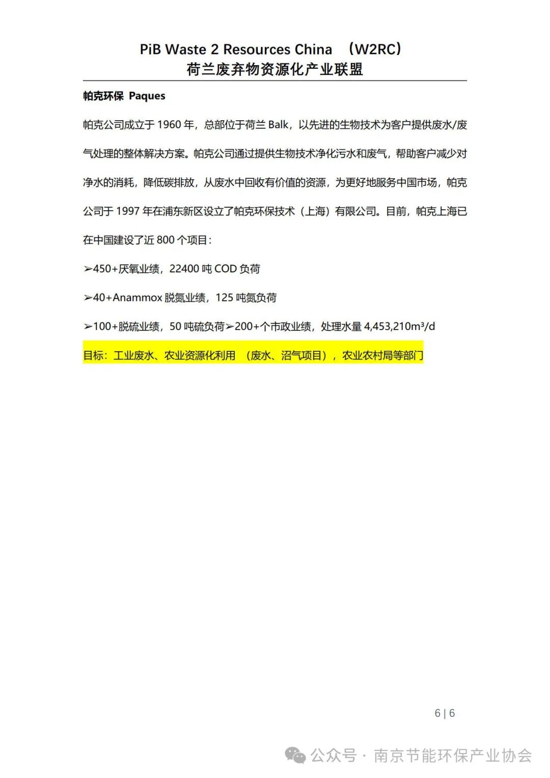
图片
图片

图片

图片

图片

附件:


图片

图片

图片

图片

图片

图片